Despre instituție
Contact
Prezentare
Legislație
Conducere
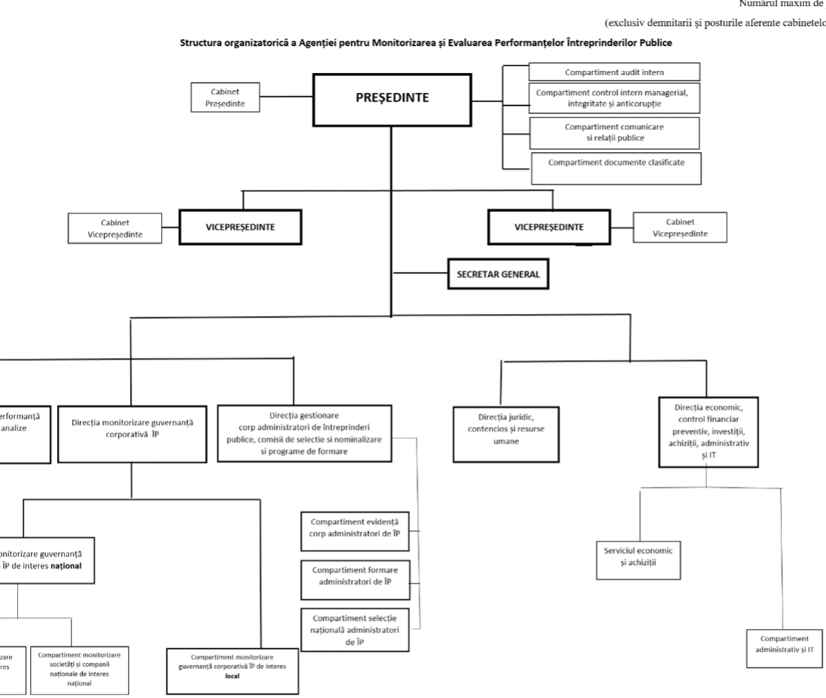
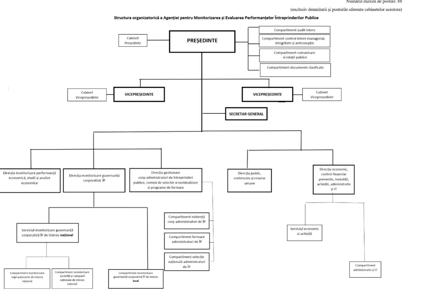
Organizare
Misiune și obiective
Carieră
Cariera AMEPIP
Anunț selecție președinte și doi vicepreședinți
Anunțuri posturi scoase la concurs
Ocupare posturi prin transfer
Ocupare posturi prin detasare
Anunturi de selectie
Guvernanță corporativă
Formulare de raportare
Intreprindere publica
Formular de raportare
Indicatori AMEPIP
Autoritate publica tutelara
Raportare consilii de administratie
Indemnizații CA/CS
Proceduri de selecție
Comisii de selecție
Corpul administratorilor de întreprinderi publice
OCDE
Politica de proprietate a statului
Monitorizarea întreprinderilor publice
Indicatori
Indicatori financiari
Indicatori nefinanciari
Indicatori necomerciali
Rapoarte Guvernanta Corporativa
Raport anual agregat
Ghidul Ofiterului de Conformitate
Tablou de bord
Tablou de bord
Raport evaluare KPI
Informații de interes public
Intrebări frecvente și răspunsuri
Aplicare Legea 544/2001
Sanctiuni aplicate de catre AMEPIP
Raport de activitate AMEPIP
Date financiare
Buget
Bilanțuri contabile
Achiziții publice
Anunturi consultare de piață
Comisia paritară
Consilier de etică
Declarații de avere și de interese
Integritate instituțională
Protecția datelor cu caracter personal
Transparență si Comunicare
Acte administrative cu caracter normativ
Rapoartele de aplicare a Legii nr. 52/2003
Consultare publică
Purtator de cuvant
Comunicate de presă
Acreditare jurnalisti
Galerie foto
EN
Despre instituție
- Contact
- Prezentare
- Legislație
- Conducere
- Organizare
- Misiune și obiective
- Carieră
- - Cariera AMEPIP
- - Anunț selecție președinte și doi vicepreședinți
- - Anunțuri posturi scoase la concurs
- - Ocupare posturi prin transfer
- - Ocupare posturi prin detasare
Anunturi de selectie
Guvernanță corporativă
- Formulare de raportare
- - Intreprindere publica
- - - Formular de raportare
- - - Indicatori AMEPIP
- - Autoritate publica tutelara
- - Raportare consilii de administratie
- - Indemnizații CA/CS
- Proceduri de selecție
- - Comisii de selecție
- - Corpul administratorilor de întreprinderi publice
- OCDE
- Politica de proprietate a statului
- Monitorizarea întreprinderilor publice
- - Indicatori
- - - Indicatori financiari
- - - Indicatori nefinanciari
- - - Indicatori necomerciali
- Rapoarte Guvernanta Corporativa
- - Raport anual agregat
- Ghidul Ofiterului de Conformitate
Tablou de bord
- Tablou de bord
- Raport evaluare KPI
Informații de interes public
- Intrebări frecvente și răspunsuri
- Aplicare Legea 544/2001
- Sanctiuni aplicate de catre AMEPIP
- Raport de activitate AMEPIP
- Date financiare
- - Buget
- - Bilanțuri contabile
- - Achiziții publice
- - Anunturi consultare de piață
- Comisia paritară
- Consilier de etică
- Declarații de avere și de interese
- Integritate instituțională
- Protecția datelor cu caracter personal
Transparență si Comunicare
- Acte administrative cu caracter normativ
- Rapoartele de aplicare a Legii nr. 52/2003
- Consultare publică
- Purtator de cuvant
- Comunicate de presă
- Acreditare jurnalisti
- Galerie foto
EN
Published
august 14, 2023
at
1475 × 1014
in
organigrama_amepip
Previous
Next
RO
EN
RO
Sari la conținut
Deschide bara de unelte
Accesibilitate
Accesibilitate
Mărește font
Mărește font
Micșorează font
Micșorează font
Fără culori
Fără culori
Contrast ridicat
Contrast ridicat
Contrast negativ
Contrast negativ
Fundal deschis
Fundal deschis
Evidențiere link-uri
Evidențiere link-uri
Font lizibil
Font lizibil
Resetează
Resetează